设为首页 | 加入收藏
  • 首页
  • 平台概况
    • 平台简介
    • 组织架构
    • 现任领导
    • 专业队伍
    • 专业委员会
    • 资质证书
    • 用户委员会
  • 平台新闻
  • 通知公告
    • 通知公告
    • 培训安排
  • 仪器设备
    • 成分分析中心
    • 表面分析中心
    • 微区分析中心
    • 结构分析中心
    • 分子分析中心
  • 预约系统
  • 送样服务
  • 服务指南
    • 预约流程
    • 收费标准
  • 党建专题
  • 安全专题
  • 规章制度
  • 人才招聘
  • 联系我们
  • 首页
  • 平台概况
    • 平台简介
    • 组织架构
    • 现任领导
    • 专业队伍
    • 专业委员会
    • 资质证书
    • 用户委员会
  • 平台新闻
  • 通知公告
    • 通知公告
    • 培训安排
  • 仪器设备
    • 成分分析中心
    • 表面分析中心
    • 微区分析中心
    • 结构分析中心
    • 分子分析中心
  • 预约系统
  • 送样服务
  • 服务指南
    • 预约流程
    • 收费标准
  • 党建专题
  • 安全专题
  • 规章制度
  • 人才招聘
  • 联系我们
通知公告
  • 通知公告
  • 培训安排
首页/ 通知公告/ 通知公告

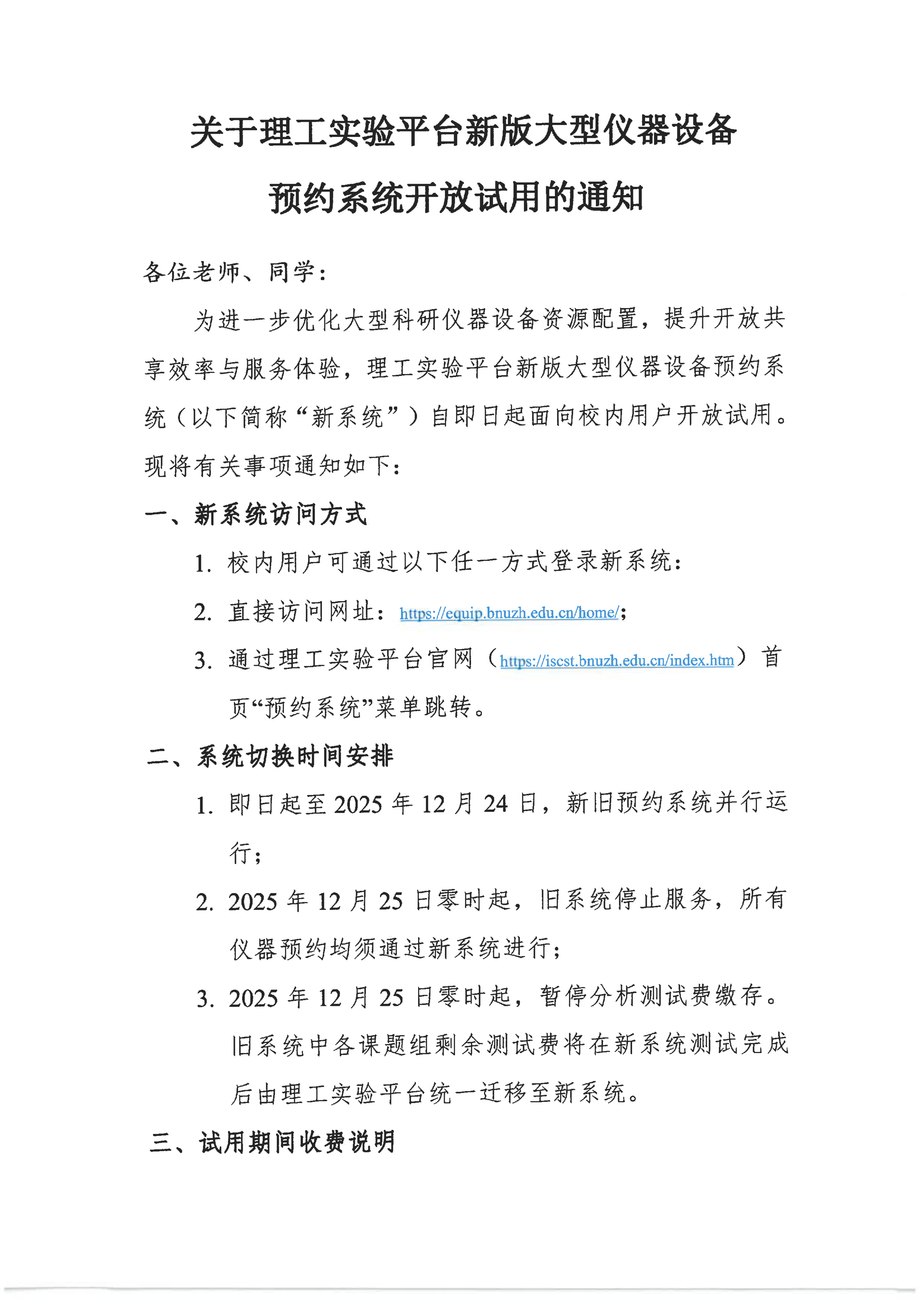
关于理工实验平台新版大型仪器设备预约系统开放试用的通知

发布时间:2025-12-09 15:18:00

关于理工实验平台新版大型科研仪器设备预约系统开放试用的通知_01.png

关于理工实验平台新版大型科研仪器设备预约系统开放试用的通知_02.png


地址:广东省珠海市香洲区唐家湾金凤路18号

电话:0756-3621976

邮箱:iscstoffice@bnu.edu.cn

Copyright© 2022

北京师范大学珠海校区理工实验平台 版权所有